Toggle Navigation
Home
About Us
Products & Services
Gypsum Board
Mada Gypsum Board
United Gypsum Board
USG Gypsum Board
Gypsum Powder
Cement Board
Access Panel
Joint Compound
Joint Tape
Our Partners
Gallery
Contact Us
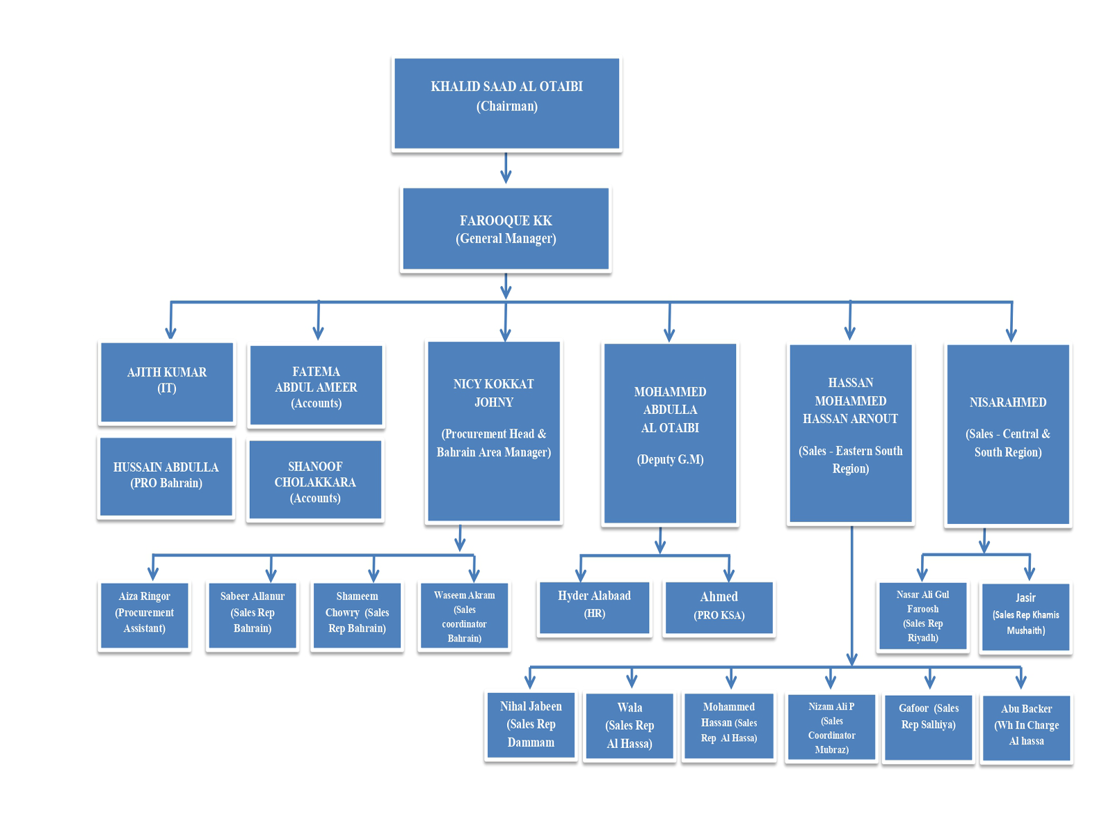
Our Organisation Structure